首页
医院概况
医院介绍
历史沿革
领导团队
医院文化
医院风采
河北省癌症中心
肿瘤研究所
肿研所简介
各室介绍
导师风采
课题成果
学术论文
学会任职
主要荣誉
新闻中心
医院动态
通知公告
活动专栏
科室介绍
学科建设
科室导航
专家团队
医学教育
教学动态
住培政策
护理专栏
就医指南
来院交通
院内导航
预约挂号
楼层分布
医保政策
健康园地
当前位置:
首页
>
新闻中心
>
医院动态
> 正文
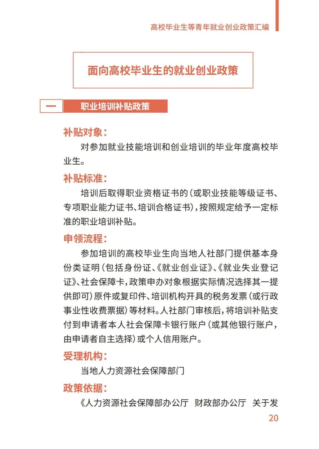
@高校毕业生,2023年青年就业创业政策汇编请查收
时间:2023-07-21
来源 | 教育部网站
上一篇:
主题教育微课堂 | 跟着总书记做好调查研究
下一篇:
四院医“声” | 乳腺癌遗传筛查知多少